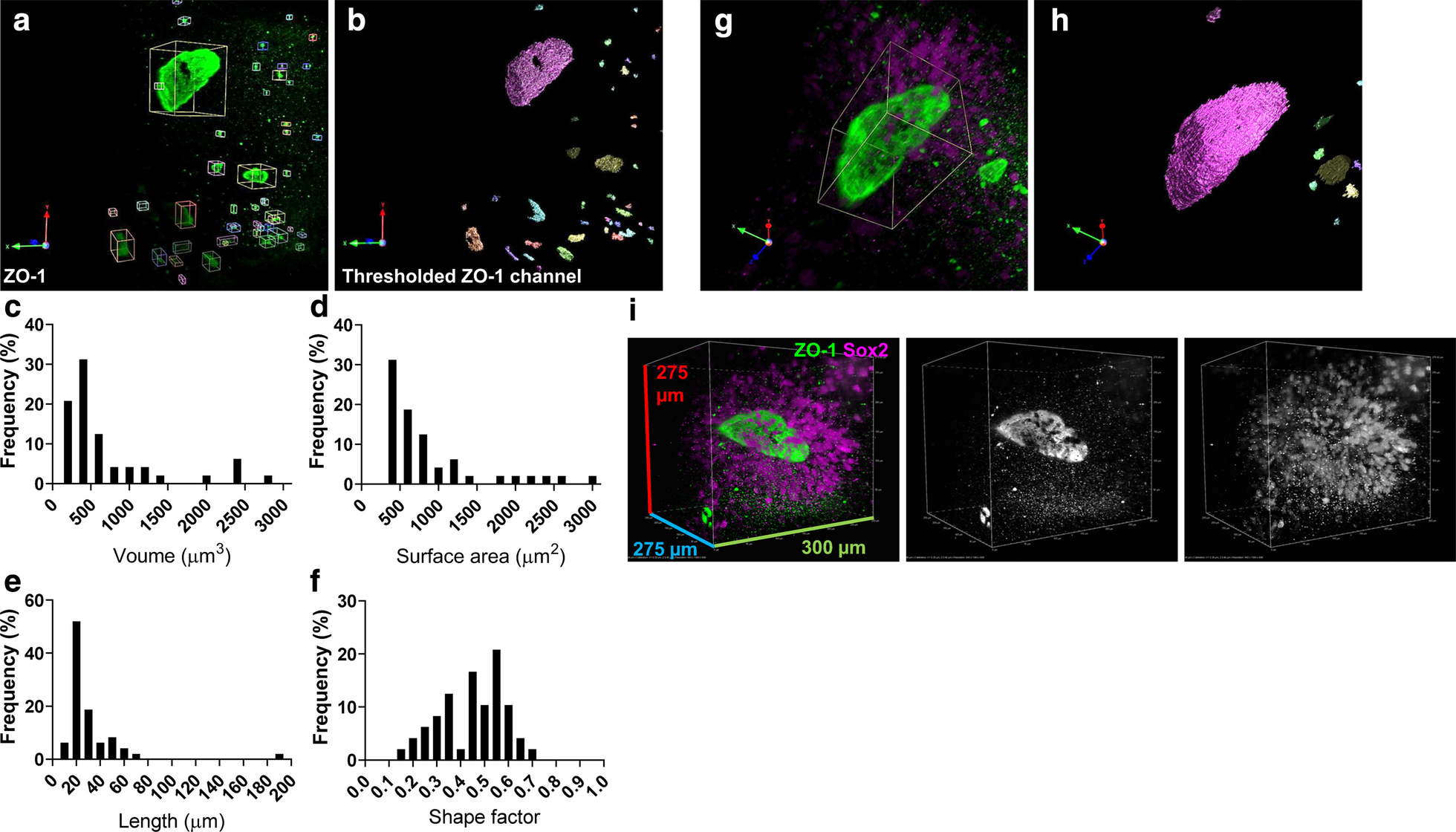
Fig. 6

Visualisation and quantification of neural rosette lumen morphology in intact cleared hCSs. a Representative 3D volume images of ZO-1-positive apical lumen membranes of cleared day 30 hCS. b Rosette lumens were defined as objects in Volocity (PerkinElmer) by thresholding volumetric regions based on ZO-1 channel. Objects with volumes of less than 150 µm3 were discarded. c, d Frequency distribution of neural rosette lumen volume (µm3; c) and surface area (µm2; d). Measurements of these morphological parameters revealed a single neural rosette with a lumen with a volume of 192,484.21 µm3 and surface area of 146,697.61 µm2. e, f Frequency distribution of neural rosette lumen length (µm; e) and shape factor f, g Digital zoom of largest neural rosette lumen. Green channel indicates ZO-1-positive apical membrane; magenta channel indicates Sox2-positive NPCs surrounding central lumen. h Threshold image of ZO-1-positive lumen demonstrating morphology of structure in 3D. i Representative 3D render of largest neural rosette lumen demonstrating the radial organisation of Sox2-positive NPCs surrounding ZO-1-positive (green) rosette lumen